Keywords
diffuse large B-cell lymphoma; CD47; berberine; immunotherapy; macrophage
Introduction
Cluster of differentiation 47 (CD47) is a tetraspanin that expresses widely in human tissue and overexpresses in several malignance cells. The interaction between CD47 overexpressing on tumor cells and signal regulatory protein alpha (SIRP-α) on macrophages triggers an inhibitory signal cascade that suppresses the phagocytosis function. Berberine is a quaternary amine isoquinoline alkaloid which is traditionally used in intestinal infection and found to have anti-tumor activities in several tumors. However, the function and mechanism of berberine in immunoregulation targeting CD47 is undefined. Herein, we investigated the functional significance of CD47 in diffuse large B-cell lymphoma (DLBCL) progression and proposed an adjuvant agent for DLBCL treatment.
Methods
Paraffin imbedding tissue sections of 45 newly diagnosed DLBCL patients and 25 reactive hyperplasia (RHL) patients were obtained after informed consents. CD47 expression profile was analyzed in DLBCL sections and DLBCL cell lines. CD68, a biomarker of macrophages, was stained in DLBCL sections and the number of CD68 positive macrophages per high power field (HPF) was counted. The phagocytosis suppressing function of CD47 was detected in a co-culture system of macrophages induced from peripheral blood mononuclear cells (PBMCs) with DLBCL cells pretreated with RNAi-mediated CD47 knockdown lentivirus or anti-CD47 antibody (clone B6H12). CD47 level was analyzed after berberine treatment, and related regulatory pathway was explored.
Results
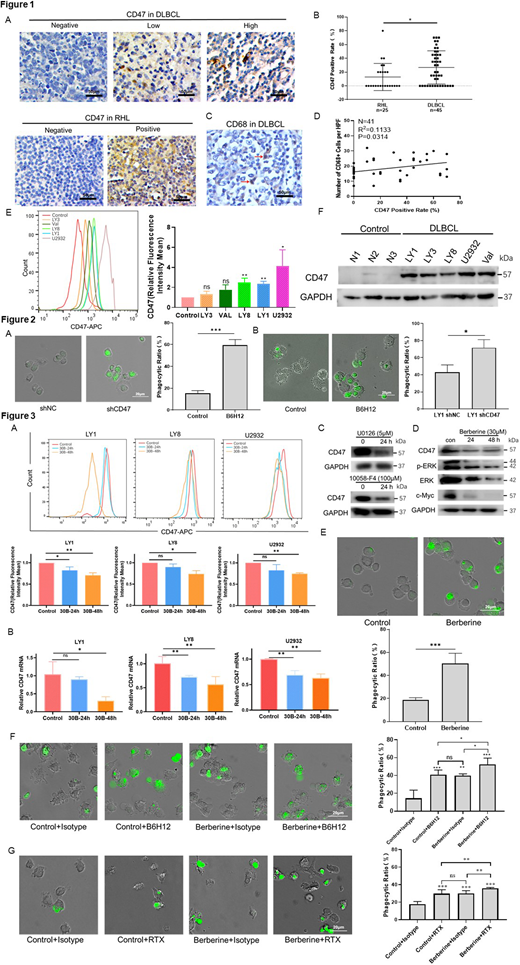
Firstly, we analyzed the CD47 expression in tissue sections form DLBCL and RHL patients (Figure 1A). Compared to RHL, CD47 was overexpressed in DLBCL tissues (31/45 vs 10/25, p=0.016, Figure 1B). CD47 overexpression was correlation with higher Ann-Arbor stage(p=0.028), but not with age, gender, NCCN-IPI score, serum LDH and DLBCL subtype. CD68 positive macrophages infiltration was detected in DLBCL tissue sections (Figure 1C, red arrow), and CD47 overexpression was correlation with higher macrophages infiltration (Figure 1D). Further, aberrantly increased expression of CD47 was also detected in some DLBCL cell lines (Figure 1E-F). Interestingly, total CD47 protein level was detected to be overexpressed in LY3 and Val cells, however, no statistical significance was found when the cytomembrane CD47 level was compared.
To investigate the biofunction of CD47 in DLBCL, expression of CD47 was down-regulated by RNAi-mediated knockdown lentivirus in LY1 cells. ShCD47 or shNC LY1 cells was co-cultured with PBMC-derived macrophages, and the phagocytosis ratio was significantly elevated in shCD47 cells (Figure 2A). Consistently, the anti-phagocytosis effect of CD47 was also proved by blocking CD47 on LY1 cells via anti-CD47 antibody (clone B6H12) in the co-culture system (Figure 2B).
To validate the impact of berberine on CD47 expression, DLBCL cells were treated with 30μM berberine for 0, 24 and 48 hours. The results revealed that CD47 was downregulated by berberine at a time-dependent manner (Figure 3A and B). To explore the upstream of CD47 in DLBCL, inhibitors of CD47-related upstream protein were applied to LY1 cells. The results showed that inhibition of ERK1/2 phosphorylation and c-Myc expression could suppress CD47 expression (Figure 3C). The expression level of c-Myc and p-ERK1/2 was also decreased after berberine treatment, which was consistent with the downregulation of CD47, indicating that berberine restrained CD47 expression through the ERK/c-Myc pathway (Figure 3D). Engulfment of LY1 cells by macrophages was improved when LY1 cells were pretreated with 30μM berberine for 48 hours (Figure 3E). Combination of berberine and B6H12 showed a more potent enhancement of macrophage function than single agent (Figure 3F). Moreover, rituximab-mediated phagocytosis was observed and proved to be synergized by berberine (Figure 3G).
Conclusion
Our results highlighted that CD47 was a significant feature and played an anti-phagocytosis function in DLBCL progression. We provided evidence for the first time that berberine could enhance rituximab-mediated phagocytosis and restore macrophage function in tumor microenvironment via suppressing CD47 expression, which provided novel insights into the rituximab based immunochemotherapy and CD47-targeted therapy in DLBCL.
No relevant conflicts of interest to declare.
Author notes
Asterisk with author names denotes non-ASH members.

This feature is available to Subscribers Only
Sign In or Create an Account Close Modal